지극히 개인적인/3D 프린터
부러진 서큘레이터 뚜껑 고정클립 제작기
잌쿠
2021. 2. 7. 00:52
오늘은 엔더3 V2 3D프린터 산지 5일차 되는 날이다. 3D프린트를 하게 되면 방에 냄새가 좀 나는듯 하여 환기도 할겸.
오래전에 산 보네이도 서큘레이터를 꺼내어 청소를 했다. 뚜껑을 열어보니, 보네이도 서큘레이터의 뚜껑부분을 고정하는 클립 부분이 부러져서 덜렁거렸다.
그래, 오늘은 너로 결정했어! 그렇다 오늘은 서큘레이터를 고정시키기 위한 클립을 만들어야 겠다.
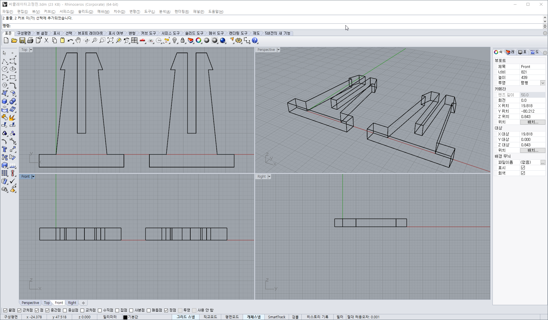
1. 분석
뚜껑의 이렇게 생긴부분이 부러졌기 때문에 간단히, 잡아주는 부분과 끼워넣는 부분만 간단히 하면 되겠다 싶다.

2. 제작
대학교때 배웠던 라이노로 간단하게 2D로 그리고 면을 늘려준다. (아주 아주 간단하고 단순하다......)
파츠의 부분은 아래쪽은 뚜껑을 받치는 부분이고, 윗쪽은 홈에 끼워넣고 잡아주는 걸쇄역할을 해주는 부분이다.
아주 단순하고 빠르게 출력가능한 모델형태로 스케치 하여 제작하자.

그리고 출력~

출력 후 요롷게 고정해 주었다. 공간이 좀 넓기 때문에 바깥쪽에서 안쪽으로 눌러서 껴준다.


[모델링 파일]
Make1Solve.tistory.com-써큘레이터고정클립.stl
0.01MB
E3E3E33S_Make1Solve.tistory.com-Clip.3mf
0.00MB